美甲課程怎麼選?線上美甲全科班 vs 實體美甲全科班,學習效果與優缺點全解析
隨著美業創業、斜槓的風氣愈來愈盛行,許多人會想要上美甲課程成為職業美甲師,開創自己人生的新道路,但市面上美甲課程資訊琳瑯滿目,有美甲全科班、速成班、體驗班等等,不知道這些課程間的差異,以及是否適合自己。
面對市面玲琅滿目的美甲學習資源,在購買美甲教學課程以前,可以先根據自己的目標,從「職業導向」與「非職業導向」去選擇。
「職業導向」相關的課程,是指以成為職業美甲師為目標,所開設的一系列相關課程。學生上課的目的,是為了學成後,未來能夠成為職業美甲師,不管是全職或兼職,受雇在美甲沙龍、或開自己的工作室或店面,學習美甲技術主要是為了服務消費者,並創造收益。
而「非職業導向」的課程,主要會是以居家美甲、個人手部保養為主題,教導學生如何購買基本的材料和工具,自己在家就能進行美甲 DIY 並完成自己的手部保養,或基本的凝膠美甲作品,這類的美甲技術主要是為了服務自己或身邊的親友,以興趣和自己做得開心為主,並非要經營美甲事業。
本篇文章會以「職業導向」的美甲教學課程學習資源為主,提供給想要進入美甲行業的妳,評斷市面美甲課程的差異比較與選擇方向。

美甲全科班是什麼?與其他美甲課程有哪些差異?
如果你想要踏入美甲行業,在選擇美甲課程時,通常會有四種類型可供選擇:一日體驗班、美甲基礎班、美甲全科班,以及進修班。
1. 美甲課程一日體驗班
一日體驗班適合給還沒有拿定主意,想要先體驗了解看看美甲師的工作內容的學員,可以花一天的時間體驗美甲學習基礎流程。
內容相對簡單,單純是讓有興趣的人可以體驗,如果要正式成為職業美甲師,建議還是要報名美甲基礎班或美甲全科班。
2. 美甲課程基礎班
基礎班也是另一個初學者可以考慮的美甲教學學習選擇。基礎班的課程架構與美甲全科班大致相同,但各個項目的內容會再更精簡和基礎,舉例來說,在凝膠款式的部分,有些基礎班就只教單色,或再多一兩個簡單的款式,並不會像全科班一樣完整,因此上完基礎班以後,通常還會需要再上其他單項技術的進修班,才能成為可以接客人的職業美甲師。
如果你已經確定要報名美甲課程基礎班,建議還是挑選內容更完整的美甲全科班會比較好,能一次就學到授課老師完整的美甲技術。
3. 美甲全科班
如果你是新手或初學者,過去沒有接觸過任何的相關知識或技術,美甲全科班會是最適合的選擇。
相比起其他類型的課程,全科班的內容是最廣泛和全面的,包含工具介紹、基礎手部護理、前置保養作業、凝膠基礎知識、進階款式彩繪等技巧。可以幫助學員從零開始,完整的學習到要當一位職業美甲師所需的全部技術。
如果有經濟上的考量,較難一次購入動輒 3 - 4 萬 元以上的實體美甲課程,也可以嘗試美甲線上課程,只要花費美甲實體課程四分之一的費用,也能一次完整學習到美甲全科班的技術。
如果擔心線上美甲課程的教學品質,建議可以先觀看美甲課程的免費內容,更能了解老師的授課風格與表達方式。
4. 美甲課程進修班
美甲全科班和美甲基礎班涵蓋的課程內容較廣,適合完全沒有美甲基礎的新手,一次掌握美甲技術的大框架,相對來說,進修班的課程內容只會聚焦在幾個個別的技術專門說明,像是手部保養進修班、美甲建構技巧專門班等等,因為要上這類型的美甲課程,通常都要有一定的美甲基礎和知識,因此比較適合已經上過全科班、或有一到兩年以上職業美甲師經驗的學員,不適合零基礎的新手直接選擇。

5 個評斷標準,教你挑出最適合自己的美甲全科班課程
下定決心要報名美甲全科班以後,到底要怎麼選出真正適合自己的美甲教學課程?畢竟美甲全科班的學費是一筆不小的開銷,沒有人會希望花了大錢,卻買到一堂不適合自己的課程。以下提供 5 個評斷標準,讓你選出最適合自己的美甲課程!
1. 老師作品風格
相比起學費、上課時間和地點等,老師的作品風格是你應該要優先考慮和研究的。凝膠美甲已經發展了很長一段時間,作品的風格也因地區、文化和不同的美甲師而異,舉例來說,日本的凝膠美甲以清新的暈染為主,歐美則流行鮮艷的單色和延甲,有些美甲師擅長創造奢華亮麗的鑽飾作品,有些美甲師喜歡日常可愛的手繪圖案。
因此在挑選全科班時,我認為你可以先了解自己喜歡哪個風格的作品,並且挑選擅長對應風格的老師,在學習時就更能貼合自己的期待,學習到對應的技巧。
雖然每個老師有自己擅長的作品類型,但也不用擔心上了這堂課就只會學到這個風格,多數的美甲技巧和知識都是通用的,也是大部分的全科班都會涵蓋的內容。
而個人風格都是基於這些通用的技巧上發展,疊加特殊材料、技法變化、美感訓練等等,因此未來要自己變化出不同風格也完全沒有問題。


2. 美甲課程內容
雖然課程名稱都叫做全科班,但每位老師開的課程內容是有所差異的。
以基本的美甲操作流程來說,會分成修型-前置-底膠-單色-款式-建構-上層等步驟,有些老師會再另外加上手部按摩、延甲,或教授美甲技術以外的內容,像是作品拍攝、行銷、創業建議等等。
因此在挑選課程時,務必要釐清自己想要學習的內容和目標是什麼,一定要詳細研究課程大綱,如果對課程內容有任何疑問,都盡可能地向開課老師問清楚,避免報名了以後才發現不如預期。
另外,課程內容的涵蓋範圍不一定是愈全面愈好,還是要視自己是否有需求為主。舉例來說,你預期未來的營業項目裡暫時還不想包含手部按摩,或你對行銷和開業短時間內還沒有需求,就不需要在一開始選擇這類型的課程,不如一開始先把基礎的技術學好,其他附加的內容等自己經營到一定的程度了,想要接觸更多再去個別精修,會更適合。
3. 授課方式
確定課程內容以後,接下來要確認老師授課的形式。包含班級的編制、老師的教學方法、是否有特殊的規定等。
以班級編制來說,又會分為一對一、一對二、小班制(四至五人)、團體班(五人以上)等。有些人會在意老師是否可以照顧到自己,此時就可以挑選一對一、一對二的班制,如果期待同學之間可以互相交流,加上自主學習能力足夠,也會找時間向老師請教,就可以挑選學員人數較多的編制。
相對的,老師一對一教學的課程費用,也會隨之增加,甚至一堂課高達 8 - 10 萬元,也是有可能的。
而老師的教學方法也很重要,可惜的是,這部分的資訊比較不透明,難以公開資訊得知,除了在論壇上(例如 Dcard 美甲版、PTT…等)搜尋是否有過去學員的上課心得和評價,預先確認老師的教法是否適合自己,或是詢問是否有試聽幾堂的方案,確保你在投入學費以前,可以接受這位老師的教學方式。
而線上美甲課程的好處,就是會有公開的學員評論,或是試看帶的內容,提供學員參考,讓學員預先知道美甲教學課程內容及學長姐是否推薦此課程。
最後是上課規定,因為美甲技能是一項需要持續練習與精進的技術,但大部分的課程,都會規定僅能拍照記錄,無法錄影拍下老師操作過程,如果當下不能錄影,就要思考單純以照片、講義和筆記的內容,是否讓你在課程後還是能跟著課堂的內持續練習。
4. 上課時間、地點與美甲課程費用
接下來是上課的實際層面問題,例如交通、地點以及學美甲要花多少錢 ?
因為美甲全科班的授課內容較廣,視每週上課的天數、每次上課的時數不等,一期的全科班最長可能持續 3 至 6 個月之久。能不能夠固定配合時間上課就很重要。如果會經常缺課的話,就建議你挑選時間上更能配合的全科班或是線上美甲課程全科班,避免花了大錢,卻都無法到班上課,缺了一堂以後,後續的課程要持續銜接,就會有一定的難度。
而教室的地點和交通方式也要納入考慮。市面上有許多熱門的課程都開在固定的幾個縣市,例如台北、台中…等都會區,如果你居住的地點交通不便,要確認在時間和交通便利性上的負擔會不會過大,都務必要評估。
最後就是學美甲要花多少錢 ?實體全科班的學費大約落在 3 萬至 10 萬元不等,是屬於高價,且價格落差大,除了要選擇自己可以接受的價格以外,也要仔細費用包含的內容是否合理。
舉例來說,學費是否包含上課的教材、美甲材料包和美甲工具包,以及是否有另外包含其他附加服務?如果價格高昂,但是包含的工具和服務都很完整,不需要自己另外再採購,那或許也可以接受;如果課程價格低,但是需要自己付出其他額外的成本,就會建議你把所需的費用都盤點完以後,再來比較。

5. 美甲課程的附加服務與創業支援系統
市面上的全科班,除了教你完整的美甲技術知識以外,還會提供其他的附加服務。因為要精熟美甲技術,不只是要接受完整的美甲全科班訓練,後續還要經過大量的練習、徵手模累積個人作品集,以及在未來練習的過程中遇到問題時,也會需要反覆向老師請教。
未來要開立個人工作室或店面時,也會有想要諮詢老師的問題,因此許多課程會推出像是「期間內免費回訓」、「導師終生回覆問題」、「店面空間提供練習」、「協助安排手模」等等的附加服務。
而《祖尼美甲全科班|從創作到創業 指上富貴全攻略!》更提供市面上少有的職業美甲師的出路分析,在步入職業美甲師前,我該直接投入店面經營、個人工作室,或是以兼職為主,分別為不同階段的學員,拆解薪資結構、工作情況、以及什麼適合可以創業的客源門檻。
美甲課程線上全科班與實體全科班的差異?
知道要從哪些項目來評估適合自己的美甲全科班後,可能還是會對幾個特定問題感到猶豫。
- 交通時間成本過高:或許你想上的課程都開在比較遠的縣市,沒有辦法經常花時間往返。
- 開課時間無法配合:現在還有正職工作,無法配合全科班的開課時間。
- 能否反覆操作練習:上完課以後,自己在家後是否真的能夠重現老師上課時教的技巧。
以上這些都是在挑選時實體美甲全科班時有可能會遇到的問題,因此市面上開始出現線上美甲全科班,而線上美甲全科班和實體全科班又有哪些差別呢?
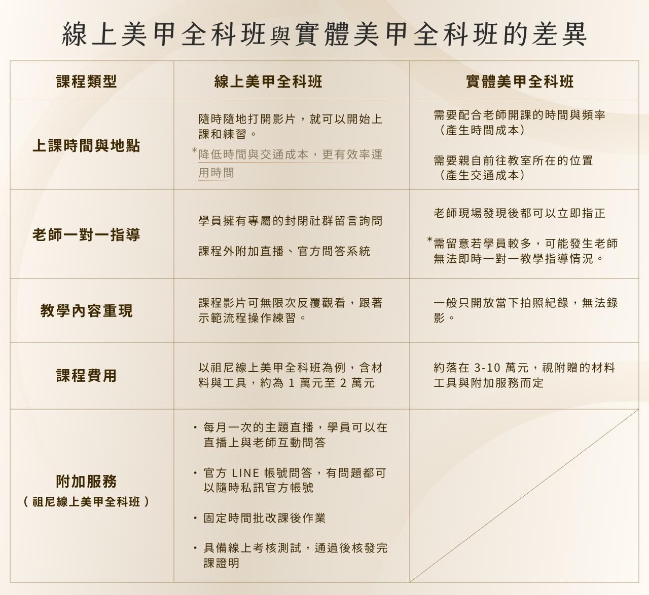
1. 上課時間、地點
兩者最大的差異就在上課的時間和地點,實體全科班需要配合老師開課的時間、頻率、每次上課的時數,地點也會需要親自前往教室所在的位置。線上美甲全科班則不用,可以隨時隨地打開影片,就可以開始上課和練習。
2. 老師即時一對一指導
另一個差異會是老師可不可以當下即時指導。實體美甲全科班不管是小班制或大班制,在操作當下有問題,或有哪裡的手法不對,老師現場發現後都可以立即指正,與老師的互動都相對即時,但如果學員較多,也有可能發生老師無法即時一對一教學指導的情況。
線上美甲課程可以透過專屬的封閉社群留言詢問,或以開課單位提供的課程管道聯繫老師,而且現在的線上美甲課程為了解決即時性的問題,會在課程外附加直播、官方問答系統等等,讓學生有許多和老師互動的機會。
3. 美甲教學內容重現
是否可以重複觀看課程內容,也是影響學習的一大關鍵。誠如前面有提到,實體全科班為了確保課程內容不被私下流通等考量,一般只會開放學生可以當下拍照紀錄,但無法錄影,回家後必須參照照片和講義上的筆記內容,來練習課堂上教授的技巧。
線上美甲全科班的課程影片,可以無限次反覆收看,未來需要自己再練習時,也隨時都可以打開影片,跟著老師的示範流程一步一步操作,因此在複習課程內容上是更便利和友善的。
4. 美甲課程費用
最後是在費用上的差異。實體全科班大約落在 3 萬元至 10 萬元左右,視附贈的材料工具、包含的附加服務等等而異。記得要再加上交通通勤,或要住宿的成本,去評估一次上課所需的花費。
以祖尼美甲全科班為例,含材料與工具的話,大約落在 1 萬元至 2 萬元,因為沒有教室的固定成本,且學生也不需要額外再通勤,因此學費價格相較實體課程更為低廉,適合給預算還沒有這麼高的學員考慮。
另外材料包也是與美甲課程分開販售,如果你已經有自己習慣使用的工具,可以購買美甲課程就好,再根據課程中美甲工具與美甲材料介紹的單元,去採購自己喜歡的其他產品。
如果你是初學者,還沒有自己的美甲工具,也可以購買美甲課程和美甲材料包的組合,價格仍是比市面上的實體全科班經濟實惠。

祖尼美甲全科班與其他線上美甲課程的差異?
經過以上的評估後,如果你打算考慮線上美甲全科班,祖尼美甲全科班會是市面上很合適的選擇,以下會介紹祖尼全科班與市面上其他線上美甲課程的差異。
1. 課程內容
以提供美甲全科班規格的線上美甲課程,目前市面上僅有祖尼老師開過線上美甲全科班,其他的線上美甲課程則以居家保養、居家美甲、穿戴甲等題目為主,比較適合喜歡在家裡自己 DIY 的「非職業導向」的學員選擇。
如果你是未來想成為職業美甲師,還是會建議你挑選「美甲全科班」規格的課程,避免上完課卻發現還有很多內容沒有學到!
2. 畫面精細度
有些學員或許會好奇線上美甲課程的影片會不會看不清楚,或是角度拍得不夠仔細,如果又沒有辦法及時和老師提問,會影響學習的成效。
祖尼美甲全科班的影片是以高規格、高解析度、三機錄製,從多個角度分別拍攝老師在操作款式的完整步驟與細節,輔以清晰的字卡、投影片以及步驟整理說明,確保學員可以清楚地看到每一個細節。

實際課程畫面
3. 美甲課程附加服務
為了回應大家在選擇線上全科班時會有的疑慮,祖尼美甲全科班也提供諸多附加服務,包含每月一次的主題直播,學員可以在直播上與老師互動問答,以及官方 LINE 帳號問答,有問題都可以隨時私訊官方帳號,也可以拍下在操作時遇到的問題,和老師討論來解決問題。
在課程當中也設計了課後作業,以及課程完課後參與線上考核,老師不只會固定批改學生作業,給予回饋,通過線上考核後,美校也會核發完課證明,學員未來在求職或開創個人事業時,都會非常有幫助哦!
免費美甲課程學習:祖尼招牌水染絲緞
最後提供給大家,祖尼老師的招牌水染絲緞的教學,如果手邊有美甲材料的話,可以嘗試跟著步驟圖或是教學影片試著做做看喔!
這款「祖尼招牌水染絲緞」是以多色暈染液交互疊暈,搭配其他材料,打造多層次的清新作品。

質感美甲技法(一):局部鏡面打底
在開始暈染之前,可以先在甲面局部蹭上鏡面粉,增加一個絲緞、亮面的光澤感。
這次我挑了白金色和粉色的鏡面粉。先用眼影棒一次沾取比較多的亮粉,局部蹭上。完成以後換另外一個顏色和另一支眼影棒,重複一樣的步驟,在蹭第二個顏色的時候,可以和第一個顏色部分重疊,讓兩個顏色的交界有融合的效果。

質感美甲技法(二):霧面 Top 強化水染效果
使用暈染液進行暈染以前,可以先在表面薄上一層霧面的 Top 膠,完成後照燈 30 秒,並用凝膠清潔液除膠。
多了這個步驟,暈染液塗到甲面上以後,就會有更自然,像水彩在紙上拓開的感覺,看起來會更優雅。

質感美甲技法(三):暈染液交互疊染
接著是重頭戲「水漬暈染」,這個步驟我們會用到的是暈染液,大家可以根據你想要的款式風格,挑選 3 種不同顏色的暈染液。
這次我選了咖啡色、深藍色、白色,是我自己比較喜歡,帶有灰調的顏色。因為暈染液本身的顏色就是比較透的,不同顏色的搭配基本上沒有什麼限制,大家可以根據自己的喜好,自己搭配看看。
在上第二、第三個顏色的時候,上色的範圍都可以部分和前一個顏色重疊、部分錯開,增加層次感。

質感美甲技法(四):金箔材質感
暈染完成後,最後我們要來疊加不同質感的亮度。我們在暈染前已經用帶有光澤感的鏡面粉打底,暈染後可以再局部貼上金箔,創造第二種光亮的質感。
先在表面上薄薄上一層建構後,不需要照燈,取一點金箔點放在甲面上,接著照燈 30 秒,就完成囉!

質感美甲技法(五):拉線增加層次
最後我們可以用濃白色在表面上拉出細線,最後一次增加層次感。
我們會使用線筆,搭配濃白色的罐裝膠。在拉線的時候,路徑可以經過剛才暈染的範圍和貼上的金箔飾品,外框也可以帶過。
完成以後記得要照燈照久一點,照燈 60 秒,整個款式就完成囉!

更多祖尼老師招牌暈染教學都在《祖尼美甲全科班|從創作到創業 指上富貴全攻略!》,現在加入官方 LINE 好友,再領取 1,000 元購課金。











